跳到主要內容
『您的瀏覽器不支援JavaScript功能,若網頁功能無法正常使用時,請開啟瀏覽器JavaScript狀態』
展開選單
English
繁體
首頁
網站導覽
嘉藥首頁
站內搜尋
GO
最新消息
關於本系
教學設備
師資陣容
課程介紹
招生資訊
榮譽與獎勵
就業服務
藥師國考資訊
獎學金
產學合作
相關連結
下載專區
聯絡我們
系 學 會
法規下載
學分學程(微學程)
藥師週刊
大一新生銜接課程
校友專區
最新消息
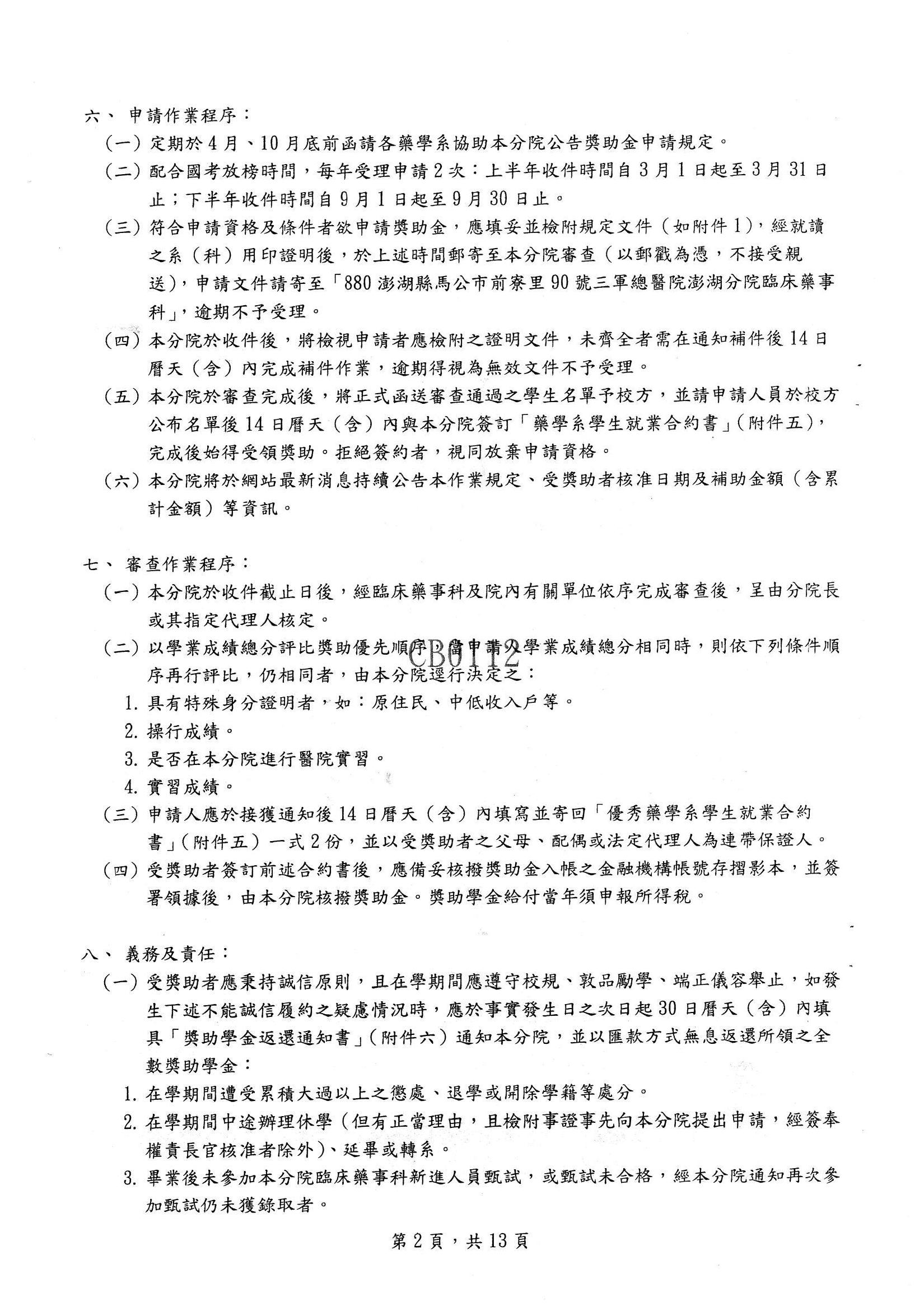
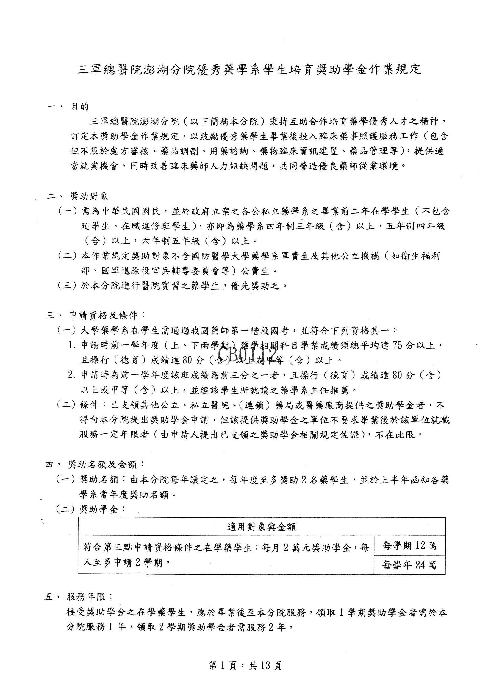
【國防醫學院三軍總醫院澎湖分院】優秀藥學系學生培育獎助學金申請
發佈日期:
2025
Oct
17
相關下載:
114P1000554
.pdf
(11872KB)
回上頁
當script無法執行時可按'alt + ←'鍵替代
版權所有 © 嘉南藥理大學
地址:71710 台南市仁德區二仁路一段60號 嘉南藥理大學 XXX系
電話:06-2664911 轉 XXXX
回到最上方